
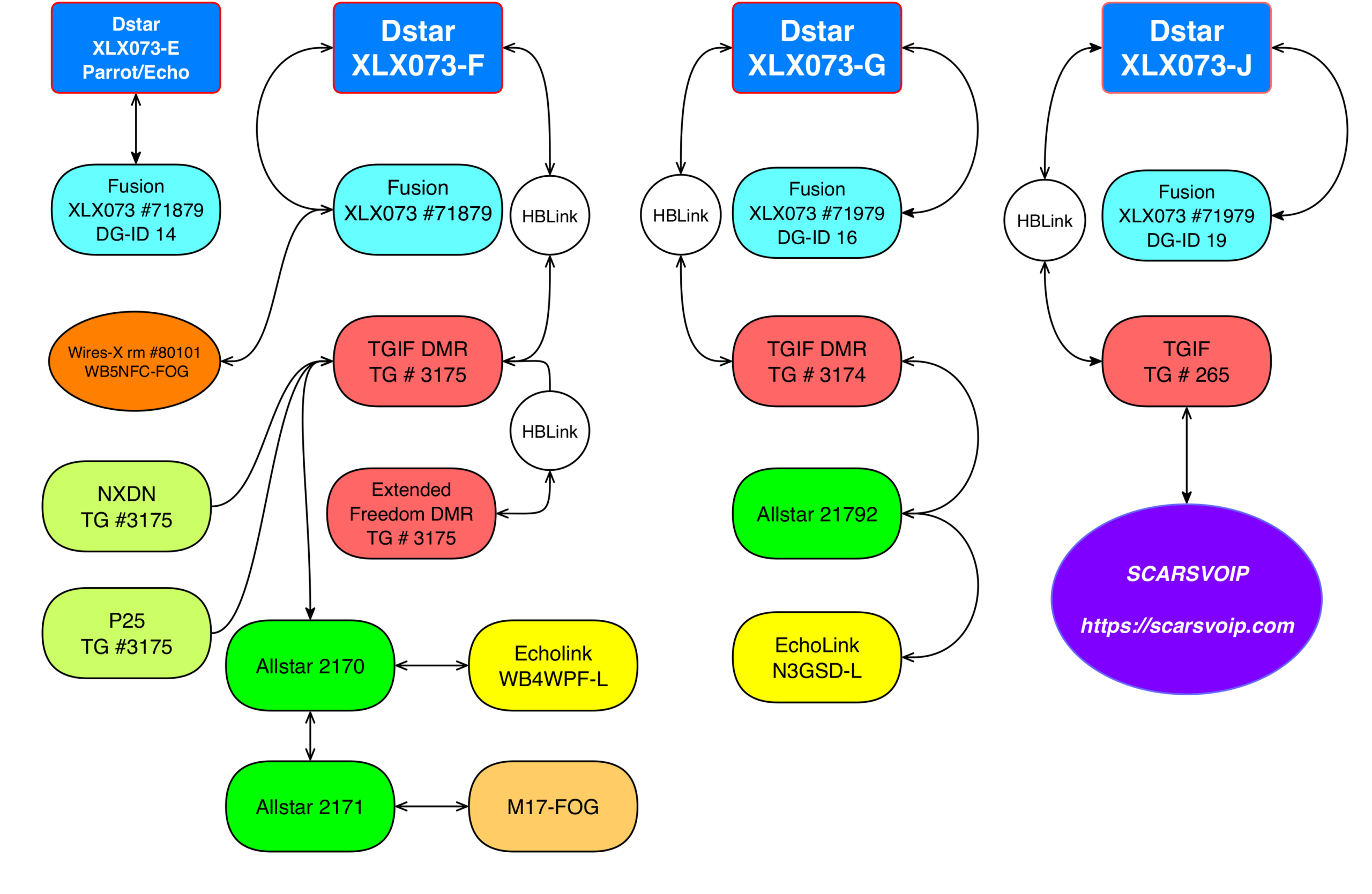
The Fog Multi-Mode XLX073 Refector
Module F modes - Dstar, DMR, Fusion, Allstar, Echolink, Wires-X, P25, NXDN & M17
Module G modes - Dstar, Dmr, Allstar, & Echolink
Module J Modes (Interlink with Scars_VOIP) - Dstar, Fusion, & DMR
Module E ( Parrot/Echo) Modes - Dstar & Fusion
How to Use Fusion DG-ID on XLX073
- Configure your Radio: Set your Yaesu Fusion radio to use the transmit DGID feature.
- Connect to YSF 91879 ( US-XLX073 )
- Select the DGID: Enter the DGID corresponding to the desired module. For example:
- Module A is DGID 10.
- Module B is DGID 11.
- Module D is DGID 13.
- To see a complete list of the modules and their corresponding DG-ID numbers, click HERE and refer to the column all the way to the right.
- Transmit: Once connected, make a short transmission (keyup) to the XLX reflector.
- Connect: The reflector will recognize your transmitted DGID and route your signal to that internal module, allowing you to speak with other users on that module's cross-mode (DMR, D-STAR, etc.).
- To confirm your connection you can review the XLX073 Dashboard.